Revolutionising Financial Decision Making with Adaptive Multi-Agent Frameworks and Large Language Models
Financial markets are dynamic, multifaceted systems where a vast array of data—from quantitative metrics and textual narratives to visual indicators—converges to shape decision-making.
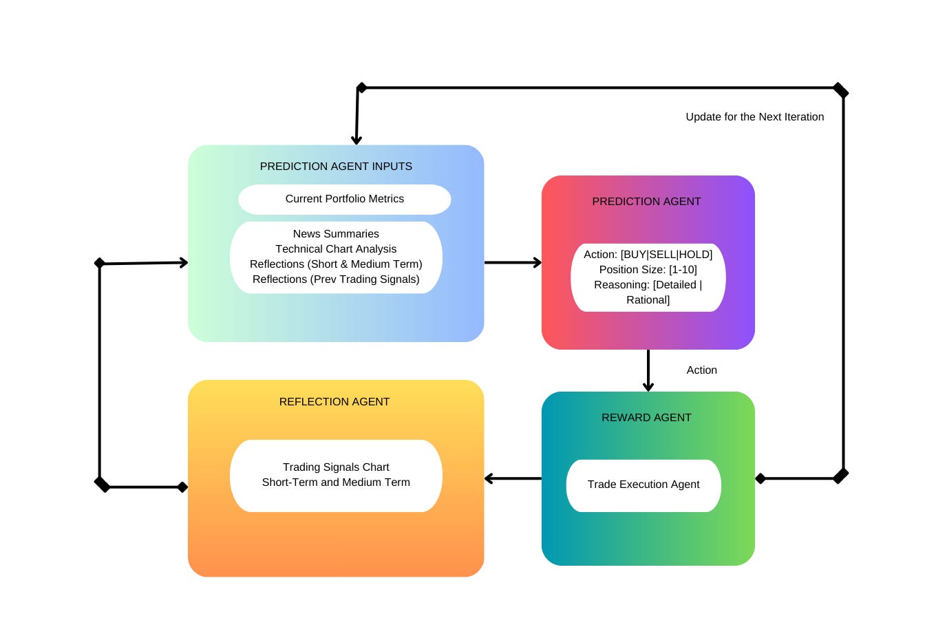
Financial markets are dynamic, multifaceted systems where a vast array of data—from quantitative metrics and textual narratives to visual indicators—converges to shape decision-making. The integration of these diverse data sources poses a unique challenge, particularly in the context of volatile market conditions and high-stakes applications such as trading and risk management. Traditional approaches, rooted in econometrics and statistical analysis, excel at processing structured numerical data but often falter in synthesizing unstructured inputs like text and images without extensive manual effort.
Recent advancements in Artificial Intelligence, particularly in Large Language Models (LLMs), have revolutionized financial analytics. Models such as FinGPT, BloombergGPT, and FinBERT exemplify how domain-specific adaptations can unlock actionable insights from unstructured financial texts, including news articles, earnings call transcripts, and regulatory filings. These tools extend the ca…


